37000v威尼斯新冠肺炎疫情应急处置流程图(二)-37000v威尼斯

  • 37000v威尼斯

    校园公告

    当前位置: 学校首页 >> 校园公告 >> 正文

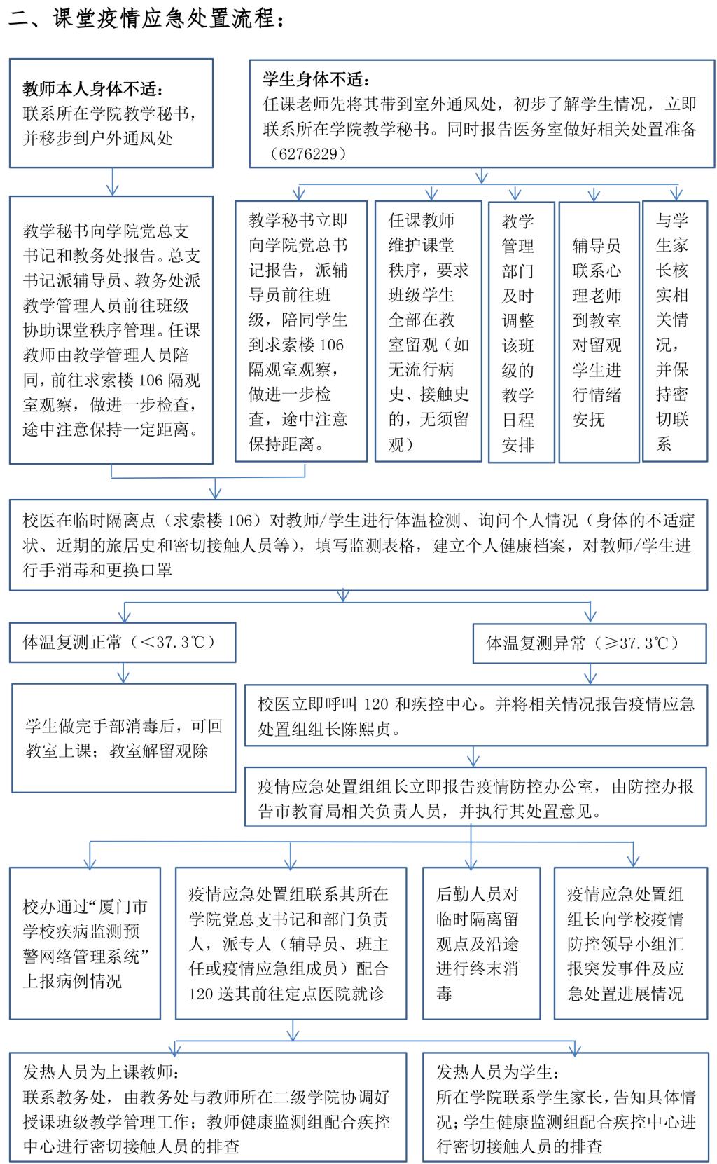
    37000v威尼斯新冠肺炎疫情应急处置流程图(二)

    时间:2020-05-09 栏目:校园公告


    undefined

     

    Copyright(C) 2015 37000v威尼斯  技术支持 信息中心 闽ICP备87459261号-1 闽公网安备 35021102000447号

    37000v威尼斯